by Marcus Neitzert, Deutsches Zentrum für Neurodegenerative Erkrankungen e.V. (DZNE)

Genetic remnants of viruses which are naturally current within the human genome might have an effect on the event of neurodegenerative ailments. Researchers at DZNE have come to this conclusion based mostly on research of cell cultures. Of their view, such “endogenous retroviruses” might contribute to the unfold of aberrant protein aggregates—hallmarks of sure dementias—within the mind. Thus, these viral relicts could possibly be potential targets for therapies. They’ve reported these findings within the journal Nature Communications.
It has been suspected for a while that viral infections contribute to the genesis and improvement of neurodegenerative ailments. Laboratory research by DZNE scientists now counsel a mechanism that, though associated to viruses, doesn’t require an infection by exterior pathogens. In accordance with this research, the culprits can be endogenous retroviruses which are naturally current within the human genome.
“Throughout evolution, genes from quite a few viruses have collected in our DNA. Most of those gene sequences are mutated and usually muted,” defined Ina Vorberg, analysis group chief at DZNE and a professor on the College of Bonn. “Nevertheless, there may be proof that endogenous retroviruses are activated beneath sure circumstances and contribute to most cancers and neurodegenerative ailments. Certainly, proteins or different gene merchandise derived from such retroviruses are discovered within the blood or tissue of sufferers.”
Experiments with tau aggregates
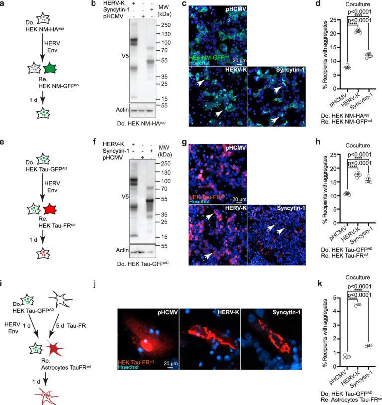
Vorberg adopted this path along with colleagues from Bonn and Munich. Utilizing cell cultures, the researchers simulated the scenario during which human cells produce sure proteins from the envelope of endogenous retroviruses. Particularly, this concerned HERV-W and HERV Okay—each viruses are current within the human genome however are normally dormant. Nevertheless, research point out that HERV-W is activated in a number of sclerosis and HERV-Okay within the neurological illness amyotrophic lateral sclerosis (ALS) and in frontotemporal dementia (FTD).
Now, Vorberg’s staff has discovered that the viral proteins facilitate the transport of so-called tau aggregates from cell to cell. Tau aggregates are tiny protein clumps that happen within the brains of individuals affected by sure neurodegenerative ailments, together with Alzheimer’s illness and FTD.
“Definitely, circumstances within the mind are far more advanced than our mobile mannequin system can replicate them. However, our experiments present that endogenous retroviruses can affect the unfold of tau aggregates between cells,” Vorberg mentioned. “Endogenous retroviruses would thus not be triggers of neurodegeneration, however might gas the illness course of as soon as it’s already underway.”
Viral transport mediators
The present analysis and earlier research by Vorberg’s staff counsel that viral proteins function transport mediators for tau aggregates as a result of they insert into the cell membrane and into the membrane of the so-called extracellular vesicles, that are small fats bubbles which are naturally secreted by cells.
“For the transport of tau aggregates from cell to cell, we see two pathways particularly. Switch between cells which are in direct contact, and transport inside vesicles that act as cargo capsules, so to talk, and cross from one cell to a different to ultimately merge with it,” Vorberg defined.
“In each situations, membranes need to fuse. Proteins from the envelope of viruses can promote this course of. That is as a result of many viruses are tailored to fuse with host cells. This occurs by way of particular proteins that viruses stick with it their surfaces. If exactly these proteins are integrated into the cell membrane and the membrane of extracellular vesicles, it’s comprehensible that the tau aggregates then unfold extra simply.”
Beginning factors for remedy
In the midst of the pure getting old course of, the regulation of genes can change—initially “dormant” endogenous retroviruses could possibly be “woke up” because of this. Certainly, the signs of most neurodegenerative ailments don’t manifest till older age. This raises two conceivable approaches to remedy.
“On the one hand, one might attempt to particularly suppress gene expression, that’s, to inactivate the endogenous retroviruses once more. That will get to the basis of the issue,” Vorberg mentioned. “However you could possibly additionally begin elsewhere and attempt to neutralize the viral proteins—for instance, with antibodies.”
Looking for antibodies
Within the opinion of the researchers, it’s seemingly that dementia sufferers with tau aggregates carry elevated quantities of such antibodies. If it had been doable to isolate these and reproduce them utilizing biotechnological strategies, it may be doable to develop a passive vaccine. Thus, in collaboration with DZNE colleagues in Berlin and Bonn, Vorberg’s staff goals to particularly seek for such antibodies in sufferers.
As well as, the scientists are contemplating antiviral medication. In cell tradition, they’ve already discovered that such brokers can truly cease the unfold of protein aggregates. “That is one other method we intend to pursue,” mentioned Vorberg.
Extra data:
Shu Liu et al, Reactivated endogenous retroviruses promote protein combination spreading, Nature Communications (2023). DOI: 10.1038/s41467-023-40632-z
Offered by
Deutsches Zentrum für Neurodegenerative Erkrankungen e.V. (DZNE)
Quotation:
‘Viral relicts’ within the genome might gas neurodegeneration (2023, August 21)
retrieved 21 August 2023
from https://medicalxpress.com/information/2023-08-viral-relicts-genome-fuel-neurodegeneration.html
This doc is topic to copyright. Aside from any truthful dealing for the aim of personal research or analysis, no
half could also be reproduced with out the written permission. The content material is supplied for data functions solely.
