
Cleveland Clinic researchers have found a key mechanism utilized by Kaposi’s sarcoma-associated herpesvirus (KSHV), also referred to as human herpesvirus 8 (HHV8), to induce most cancers. The analysis factors to efficient new remedy choices for KSHV-associated cancers, together with Kaposi’s sarcoma, major effusion lymphoma, and HHV8-associated multicentric Castleman illness.
“Our findings have important implications: viruses trigger between 10% to twenty% of cancers worldwide, a quantity that’s continuously growing as new discoveries are made. Treating virus-induced cancers with normal most cancers therapies can assist shrink tumors which are already there, but it surely does not repair the underlying downside of the virus,” mentioned Jun Zhao, Ph.D., of Cleveland Clinic Florida Analysis & Innovation Middle.
“Understanding how pathogens remodel a wholesome cell right into a most cancers cell uncovers exploitable vulnerabilities and permits us to make and repurpose current medicine that may successfully deal with virus-associated malignancies.”
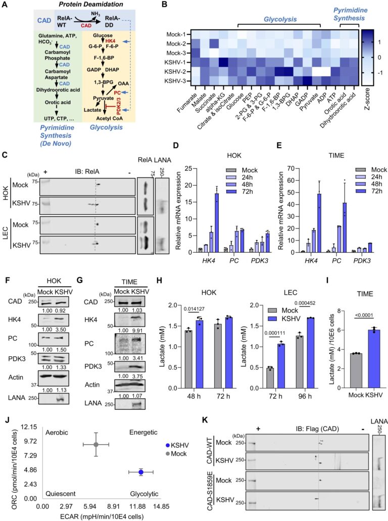
The Nature Communications examine, led by Dr. Zhao, reveals that KSHV manipulates two human enzymes referred to as CDK6 and CAD to reshape the way in which human cells produce new nucleotides—the constructing blocks of DNA and RNA—and course of glucose. The modifications to how contaminated cells develop and the way KSHV persists put cells at a a lot greater threat of forming tumors and play an important position in inflicting most cancers.
The staff confirmed the virus prompts a particular pathway driving cell metabolism and proliferation. Inhibiting this course of with current FDA-approved breast most cancers medicine diminished KSHV replication, blocked lymphoma development, and shrunk current tumors in preclinical fashions.
Like different herpesviruses, KSHV typically has no signs initially and stays within the physique after major an infection. The virus stays dormant, suppressed by the immune system. Nonetheless, KSHV can reactivate when immunity is weakened—as in older folks, these with HIV/AIDS, and transplant recipients. In these high-risk teams, the now energetic virus can set off aggressive cancers.
KSHV-induced cancers are fast-acting, aggressive, and troublesome to deal with. An estimated 10% of individuals in North America and Northern Europe have KSHV, however this ranges all through the globe. Greater than 50% of people in components of Northern Africa are estimated to have the virus. Specialists estimate these charges are greater, as KSHV typically goes undiagnosed due to an absence of signs. These findings have implications that attain previous KSHV; researchers can apply data about KSHV to different cancer-associated viruses which may use the identical course of to trigger most cancers.
Dr. Zhao collaborated with Michaela Gack, Ph.D., Scientific Director of the Florida Analysis & Innovation Middle, to grasp the cells’ metabolic processes to uncover the virus’s vulnerabilities.
Quickly replicating most cancers cells reprogram metabolism to gas progress. In the meantime, most viruses can not produce power or crucial molecules on their very own, in order that they depend on human cells to do the work for them. The staff discovered that the virus takes over the host protein CDK6 and CAD, inflicting the contaminated cells to supply further metabolites, which permits sooner replication of the virus and an uncontrolled proliferation of the cells.
The analysis staff handled pre-clinical fashions with a CDK6-blocking drug, Palbociclib, an FDA-approved breast most cancers medicine, in addition to a compound concentrating on CAD. They noticed important decreases in tumor dimension and will increase in most cancers survival charges: most tumors just about disappeared after a couple of month of remedy, and the remaining tumors shrank by round 80%. Survival elevated to 100% for chosen lymphoma cell traces.
Dr. Zhao and his staff are working to higher perceive the connections amongst KSHV, CDK6/CAD pathway, and most cancers formation. With the data they receive, they plan to implement and refine their experimental drug combos for scientific trials.
“Each viruses and cancers might hijack mobile metabolism for pathogenesis,” mentioned Dr. Zhao. “By investigating these metabolic rewiring mechanisms, we purpose to seek out the Achilles’ heel of cancer-causing viruses and non-viral cancers. I am excited to see what the way forward for this work holds.”
Extra data:
Quanyuan Wan et al, Hijacking of nucleotide biosynthesis and deamidation-mediated glycolysis by an oncogenic herpesvirus, Nature Communications (2024). DOI: 10.1038/s41467-024-45852-5
Quotation:
Researchers uncover how virus causes most cancers, level to potential remedy (2024, March 1)
retrieved 1 March 2024
from https://medicalxpress.com/information/2024-03-uncover-virus-cancer-potential-treatment.html
This doc is topic to copyright. Aside from any honest dealing for the aim of personal examine or analysis, no
half could also be reproduced with out the written permission. The content material is supplied for data functions solely.
